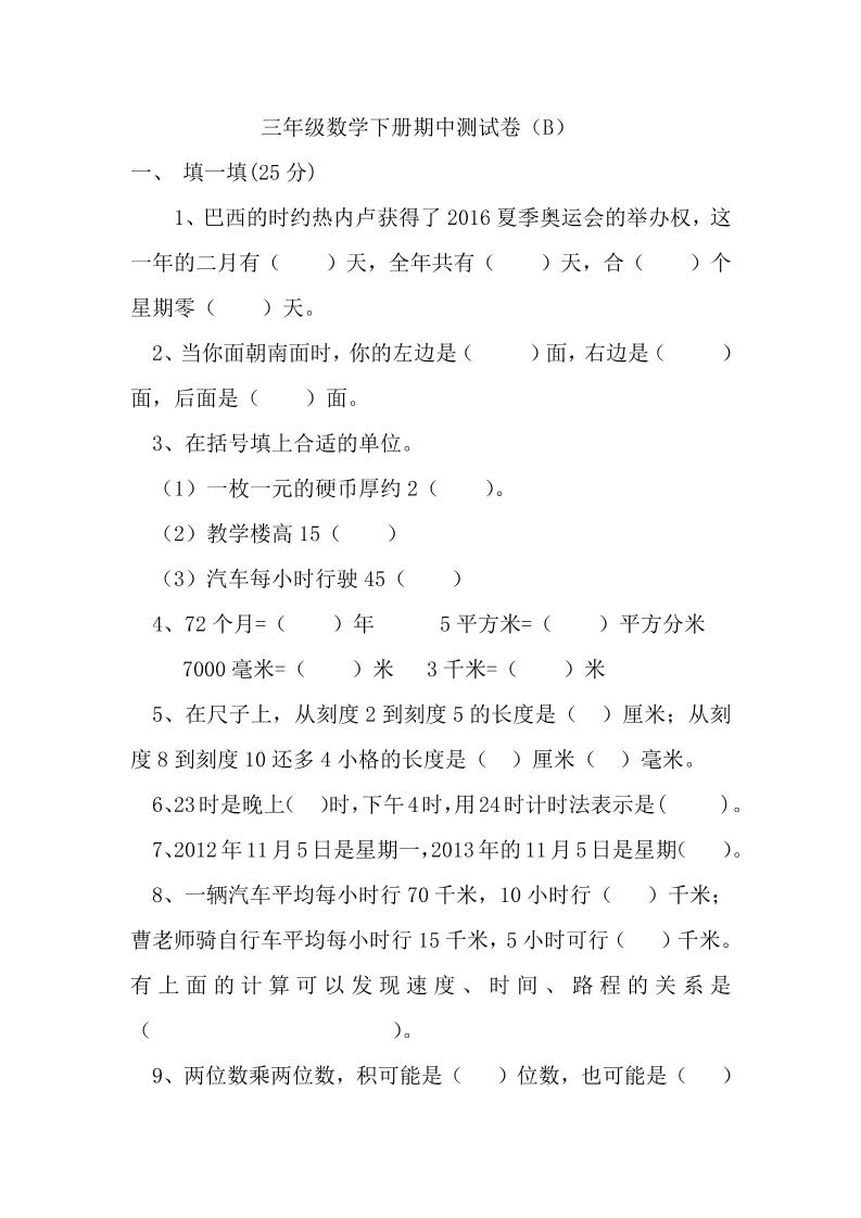
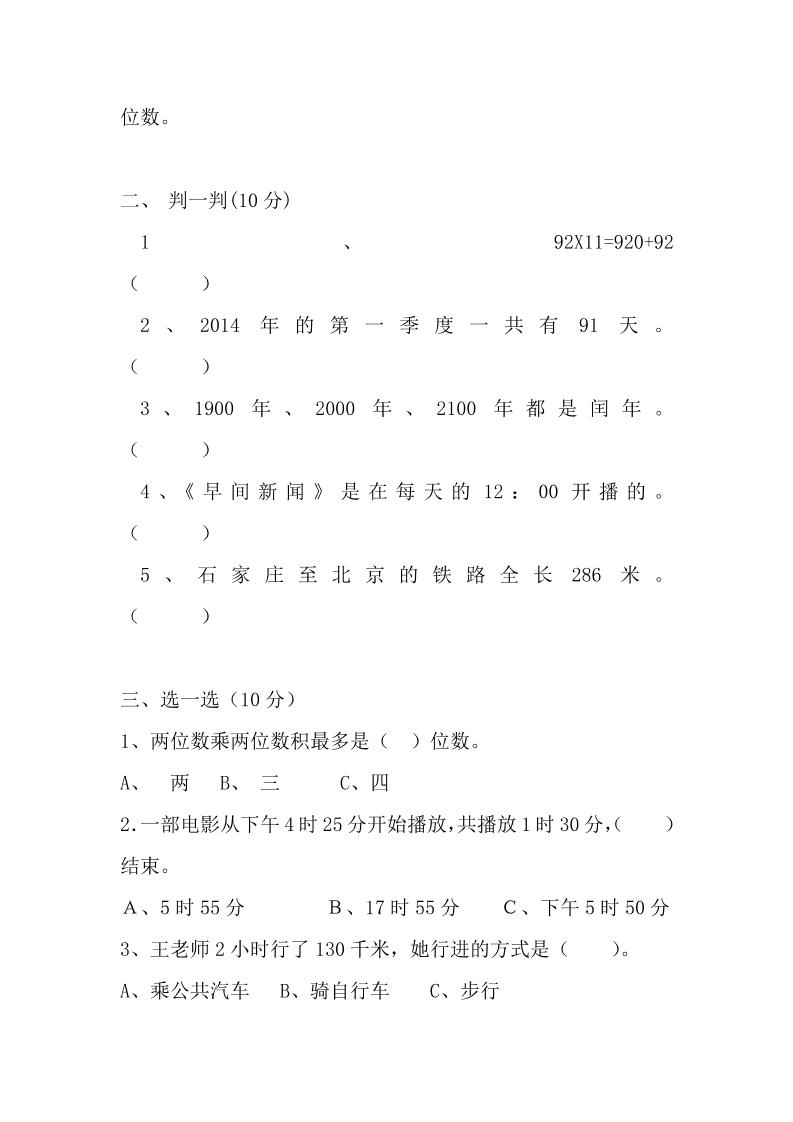
三下冀教版数学期中考试试卷-2

——预览已结束,还剩6页未读——
开通会员后可免费下载高清完整文档

此内容查看价格为300钻石立即购买(VIP免费)
阅读全文
资源下载
下载价格300 钻石
常见问题
温馨提醒:一元兑换100钻石
本站资源全部来源于网络及用户投稿,仅供大家学习与参考,切勿公开散布或用于非法用途,如有侵权请联系站长删除 建议PC端Ctrl+D收藏本站链接,或者微信扫码收藏
下载资源前的准备工作
因本站的课程资源及文件数量多、文件大,均存储于主流网盘空间。请在手机端应用市场提前下载安装好百度网盘和夸克网盘,然后微信扫码本站相关文章的底部微信分享二维码,可实现免登录支付(支持信用卡)并获取网盘地址链接,请及时转存防止丢失
关于网盘链接地址失效问题
非会员单买课程请在个人用户中心提交工单,经核实后会补偿其他同价格课程资源
0

评论0

五上语文期中古诗词日积月累复习小测(附答案)
五上语文期中古诗词日积月累复习小测(附答案)
6分钟前 有人购买 去瞅瞅看
没有账号?注册  忘记密码?

社交账号快速登录

微信扫一扫关注
扫码关注后会自动登录